
宁波的秋,令人向往。图为镇海招宝山。
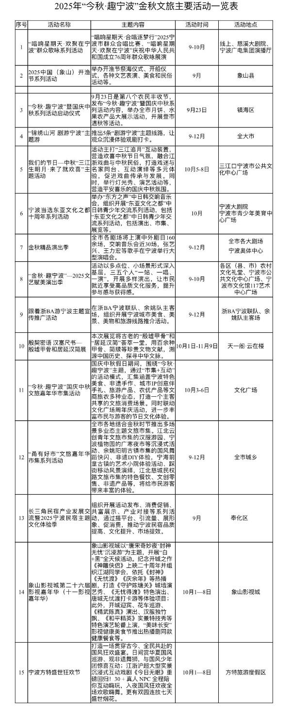
2025年“今秋·趣宁波”金秋文旅主要活动一览表(点击看大图)
9月23日晚,2025年“今秋·趣宁波”文旅系列活动暨“最镇海 等你来”文旅潮营季启动仪式正式拉开帷幕。
作为宁波“四明三千里”四季文旅品牌的秋季重头戏,本次系列活动将持续至12月,围绕“读秋、赏秋、品秋、惠秋”四大主题,推出六大板块、千余项特色活动,并同步发放千万元文旅消费券,为市民和游客打造一场贯穿金秋的文旅盛宴。
启动仪式以“读秋”开篇,首次发布“趣玩、趣宿、趣味、趣集、趣展、趣演”六大主题内容,涵盖文旅体验全场景。镇海区作为重要承载地,同步启动“最镇海 等你来”文旅潮营季活动,依托海防历史与商帮文化,推出多元消费场景,激活本地文旅活力。
在“赏秋”环节,活动通过情景演绎推介多条宁波秋季主题线路,外籍宣讲员海伦娜现场分享镇海小众玩法,带领观众“云游”山海秋景。
“品秋”部分则聚焦本土美食,油赞子、镇海十七房冻米糖等宁波特色小吃登台亮相,唤起浓浓乡愁与金秋烟火气。
更实在的福利落在“惠秋”——总额千万元的宁波文旅消费券将于10月上线,覆盖美食、住宿、入境游等多类消费,助力游客畅游宁波更实惠。
启动仪式外,文旅秋日市集同步开放,成为市民热捧的互动空间。“宁波月饼大赏”展台汇集百余种本土月饼,DIY制作、秋叶文创打卡、农产品美陈等互动项目吸引众多家庭参与,营造出浓厚的节日氛围。
据悉,宁波依托全市6181个文化旅游资源,构建“东海、西山、南佛、北儒、中天一”的全域文旅格局。本次活动中,市县联动,农业、文化、商业、旅游、体育等多业态深度融合成为亮点———无论是镇海古街风情,还是象山滨海秋景,抑或是余姚梯田稻浪,打造“吃住行游购娱”全覆盖的秋季旅游体验。
本次活动由宁波市文化广电旅游局与镇海区人民政府共同主办。同日,“登山遇秋”活动在招宝山景区启动,现场发布全市20余条登山步道(古道)线路,组织市民登高览胜,正式拉开金秋文旅体验的序幕。
扫我关注!